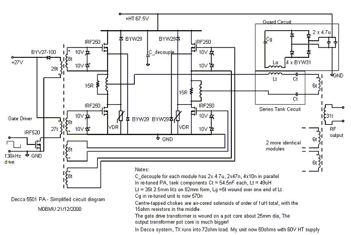
The Decca TX "guard circuit" by Jim Moritz, M0BMU.

The tank coil has a link winding on it. This feeds the 'AC' side of a bridge rectifier made up of 4 fast diodes, via a series leakage inductance tuning capacitor. the 'DC' side is connected to some big plastic film reservoir capacitors, and then across the PA supply rail. In fig 3.20 in the handbook, it is assembled on the 3 heatsinks largely concealed by the tank capacitor boards. I think it works like this:

Decca TX

When the tank circuit current (determined by the load impedance) exceeds a certain ratio with the supply voltage, the voltage across the link winding forward biases the guard circuit diodes, and returns power to the DC supply. This effectively clamps the voltage across the tank circuit, and due to the impedance transforming properties of the LC circuit, appears to the PA as a non-linear resistance in series with the load which increases rapidly when the output current exceeds a certain point. If you monitor the 'guard', PA input, and supply currents as the load is decreased, the guard and PA currents increase, but the difference between them (ie. the supply current) decreases. With a dead short on the output, the PA current is increased by about 50%, eg, after the unit was re-tuned:

With 50ohm load, 60V supply -

Total PA supply current for 3 PA's=21.8A=PSU supply current

Total guard current=0.1A

With short circuit load -

Total PA current=34.9A Total guard current=28.3A

Supply current from PSU=6.5A

With the full supply voltage and a short circuit load, the PA modules run quite a bit warmer than normal, but not dangerously so, so this is an impressively rugged design!

To a reasonable approximation, the voltages in the tank circuit, and the guard circuit, will vary in direct proportion to the supply volts for a given value of load impedance. This should hold provided the forward voltage drop of the guard circuit diodes, and the voltage drop across the "on" Mosfets is much smaller than the supply voltage. So the guard circuit will operate at a particular impedance level, rather than a particular power/current/voltage level as with most overload protection.

So one way to experiment with this type of circuit whilst minimising explosions would be to run the amp at a much lower supply voltage, say 34V - reducing the energy and power dissipation everywhere by a couple of orders of magnitude. Of course, in a circuit full of non-linear components, waveforms (eg. gate drive) will change a bit, and adjustments are bound to be needed when the full supply is restored, but it should be a good starting point. You could use cheaper low voltage components for the initial experiments, too.

Download a bigger copy of the circuit. Zip file, 80k.

Back to Features page.