6

 
The World of LF/MF G3YXM



.1. LF News
.2. News Archive
.3. LF Links
.4. Getting On
.5. Downloads
.7. Circuits
.8. Features
.9. The Matrix
.10. The Gallery
.11. /P Diary
.12. LF/M!
.13. Logbook
.14. Other stuff
.15. Noticeboard
...Help...








-Build a 10W 500kHz (or 472kHz) TX.


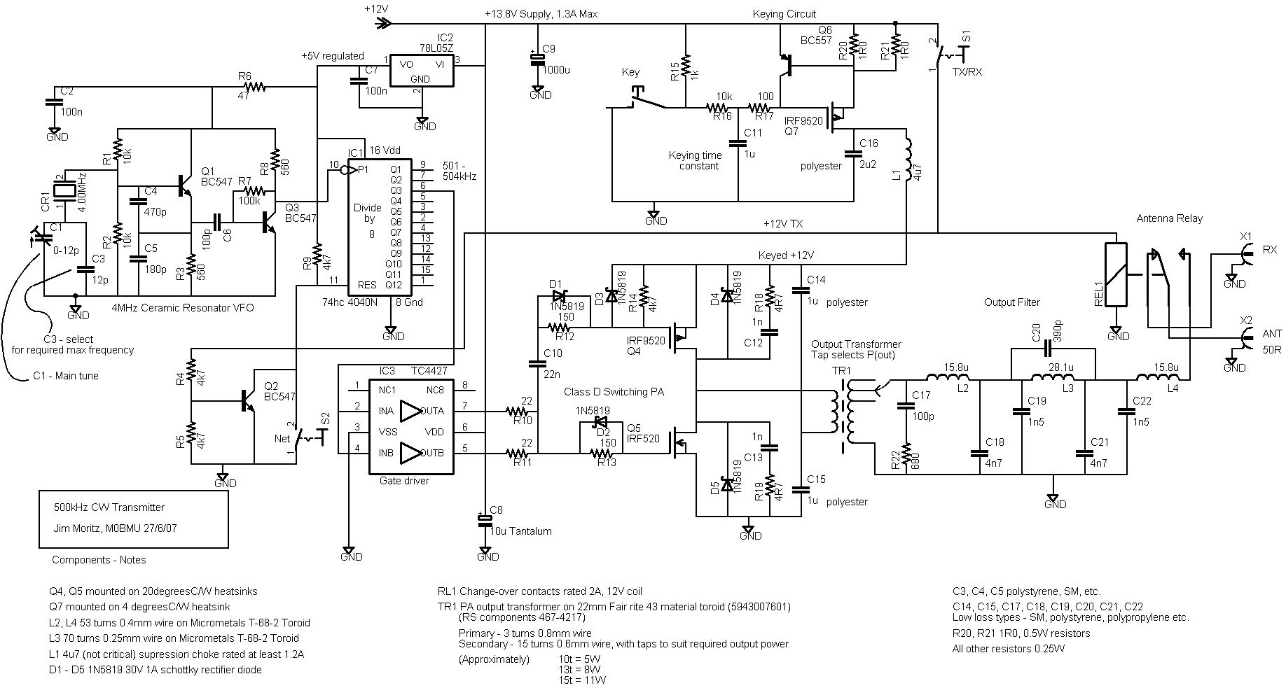
Jim Moritz M0BMU has designed this 500kHz TX for use with the special research permits being issued by Ofcom in the UK. The low effective radiated power specified (100mW) means that few will need a TX with more than 10W output. I'm sure that the design could be adapted to give more output if required.

Here is Jim's note about the design:

I drew up a circuit diagram of my new 500kHz transmitter design in case anyone is interested. It uses a "half-bridge" voltage-switching class D PA with complementary N and P channel mosfets. The idea of this is that the push-pull design minimises 2nd harmonic levels at around 1MHz, and the complementary mosfets simplify the gate drive requirements somewhat. It uses cheap IRF520 and IRF9520 devices, and produces a maximum output of about 11W with 13.8V DC supply. It can easily run at different power levels by changing the number of turns on the output transformer. I included DC current limiting in the keying circuit, which allows the PA to operate into open, short, and reactive loads without apparent distress. It has a VFO based on a 4MHz ceramic resonator and divide-by-8 counter. This covered the whole band with several resonators I tried, and drifts by a few hertz per hour, which is satisfactory for most purposes. The circuit diagram is the basic CW transmitter for now. I have also added various other bits and pieces such as variable output power, FSK for DFCW, and a RF voltage/current/phase output metering system for easy antenna tuning, but will have to draw these up later.
Cheers, Jim Moritz.


Click here to view the diagram or right-click to save it.